Language: English
139-23742589
周一到周六: 9:00 - 18:00
huang@magicoo.cn
首页
公司介绍
产品展示
电源方案
数字音频方案
电控方案
业务范围
新闻中心
联系方式
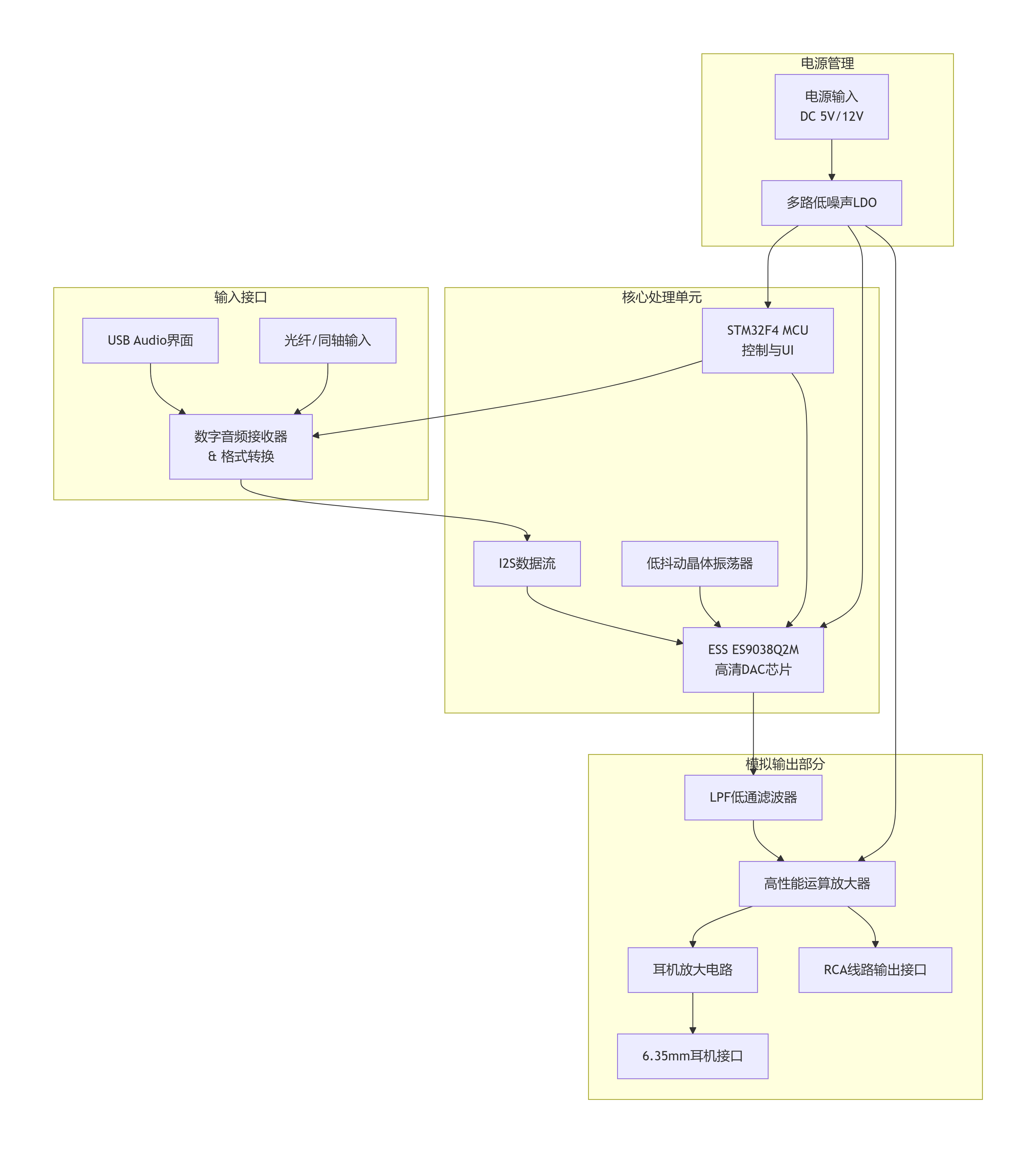
高保真音频解码方案
上一篇:暂无
下一篇:暂无